首页
招考新闻
招生信息
院校推荐
各地市
成人高考
报名条件
新生必读
招生简章
学生风采
学生故事
学士学位
学生心得
院校咨询
普通中专
昆明地区
地州学校
招生专业
职业高中
五年制大专
相关资料
高起本
高起专
专升本
其他
关于我们
重要通知:
温馨提示
2025-03-20
2021云南成人高考部分地区疫情防控书
2021-10-19
招生信息
院校推荐
各地市
成人高考
报名条件
新生必读
当前位置:
首页
>
招生信息
招生信息
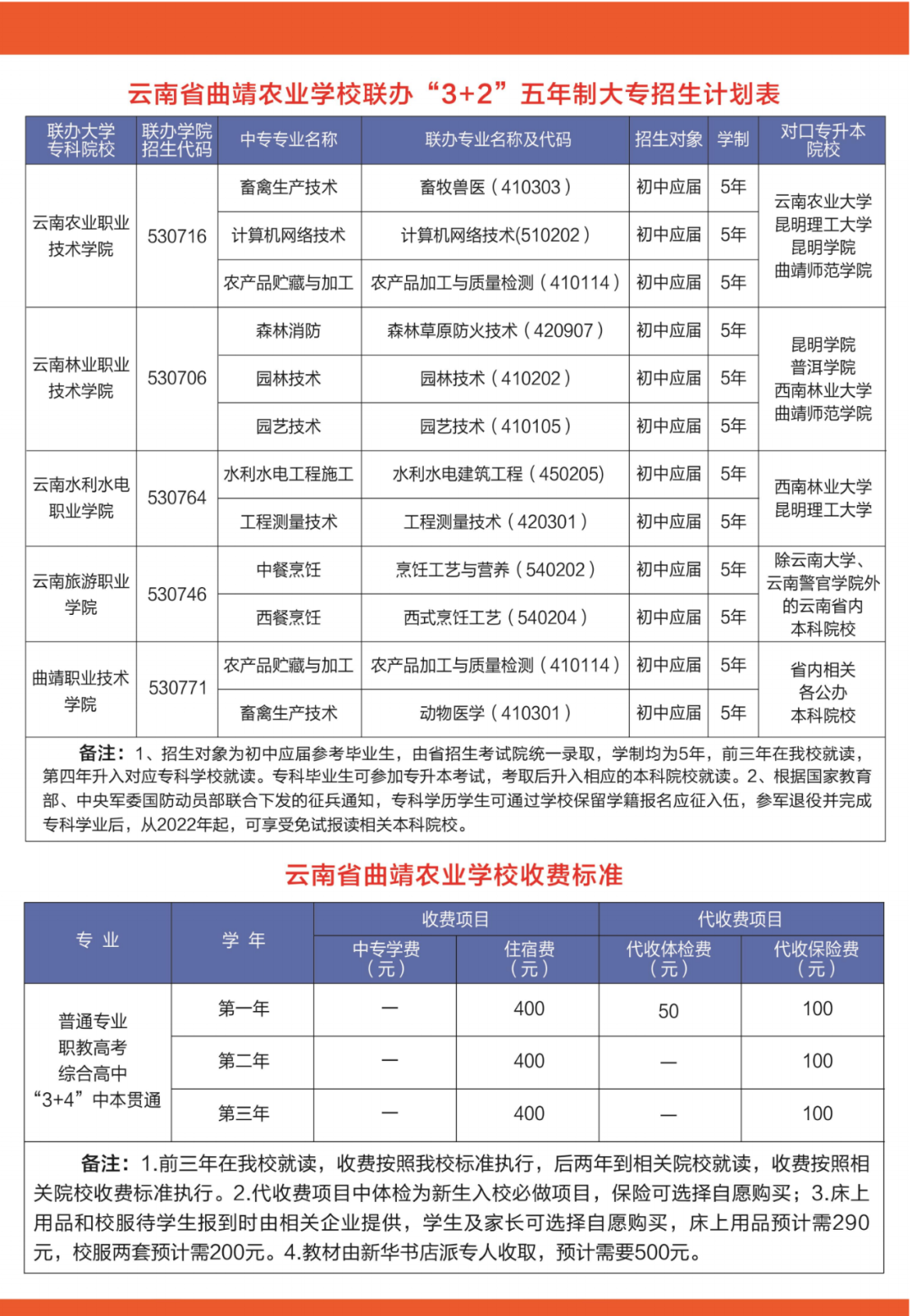
云南省曲靖农业学校2025年秋季招生简章
日期:
2025-06-15 10:45:10
点击:
属于:
招生信息
联系电话
:
0871-68966789
15308848813
(微信同号)
联系人
:
何
老师
李老师
报名咨询
QQ:
452100076
联系电话
:
0871-68966789
15308848813
(微信同号)
联系人
:
何
老师
李老师
报名咨询
QQ:
452100076
上一篇:
曲靖财经学校2025年秋季招生简章
下一篇:
红河职业技术学院2025年招生简章(初中起点/高中起点)
友情链接
云南冶金高级技工学校
报名系统
首页
|
招考新闻
|
招生信息
|
招生简章
|
学生风采
|
院校咨询
|
普通中专
|
招生专业
|
职业高中
|
五年制大专
|
相关资料
|
关于我们
|
联系人:
何老师
手机:
0871-63555552
电话:
0871-63555552
技术支持:
云南德文网络科技有限公司
邮箱:
302892173@qq.com
地址:
云南省昆明市安宁市县街街道办事处安澜雅苑15号商铺4楼
Copyright © 2012-2025 云南35升学网 版权所有 本站部分文字及图片均来自于网络,如侵犯到您的权益,请及时发送邮件到302892173@qq.com,我们会尽快处理。
滇ICP备20003200号-1