联系电话:0871-68966789 18087528753(微信同号)
联系人:何老师 何老师 报名咨询QQ:452100076
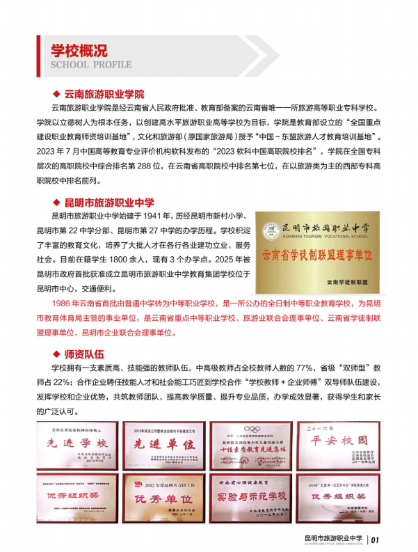
【官方发布·热门报考】昆明市旅游职业中学2025年招生正式启动!作为云南省重点职业院校、昆明市旅游服务类示范学校,我校以“产教融合、技能为本”为办学特色,专注培养旅游管理、酒店服务、烹饪艺术等领域的复合型人才。凭借高升学率、强就业保障、现代化实训基地及行业合作资源,连续多年成为云南中职教育口碑院校!2025年,我们期待怀揣梦想的你加入,开启职业精英成长之路!以下简章包含学校收费标准!




















【选择昆旅职中·成就精彩人生】2025年招生名额有限,欢迎初中应届毕业生及同等学力者踊跃报名!职教高考升学班、订单培养就业班多通道助力未来发展——昆明市旅游职业中学,与你携手打造文旅行业黄金职业生涯!
学校地址:昆明市五华区瓦仓西路16号
报名咨询联系我们:
电话:0871-68966789 18087528753(何老师)
QQ:452100076