
遇见云工,筑梦未来!
联系电话:0871-63555552 15288299097(微信同号)
联系人:钱老师 何老师 报名咨询QQ:452100076
一、学院简介
云南工程职业学院坐落于云南省昆明市安宁市职教园区麒麟路 15 号,是经云南省人民政府批准、国家教育部备案,具备独立颁发国家承认学历文凭资格的全日制普通高等院校。学院前身是成立于 2004 年的昆明扬帆职业技术学院,2010 年正式更名为云南工程职业学院,历经多年发展,已成为云南省民办高等教育领域的重要力量。

学院占地面积 659 亩,办学格局不断优化,现下设工程技术学院、经济信息学院、教育学院、医学技术学院、五年制高职学院、马克思主义学院和基础教学部 “六院一部”,开设 51 个专业,覆盖土木建筑、医药卫生、装备制造、电子信息、教育体育、财经商贸等多个领域,形成了对接区域产业发展、结构合理的专业体系。

在师资队伍建设上,学院秉持 “人才强校” 战略,打造了一支师德高尚、业务精湛的教师队伍。截至 2024 年 5 月,学院拥有教职员工 500 余人,行业导师及外聘教师 140 余人,其中省级教学名师 2 人,专职教师中 “双师型”教师占比逐年提升,为高质量教学奠定了坚实基础。
教学设施方面,学院高度重视实践教学条件建设,建有汽车与机电技术实训中心、经济信息技术实训中心、建筑工程与管理实训中心、建筑施工实训基地、学前教育管理实训中心、高铁及空中乘务实训模拟舱,以及医学基础综合实验实训室、口腔修复工艺技术实训室等一大批现代化实训场所。经济信息学院等二级学院还拥有会计实训中心、大数据实训中心、电子商务实训中心等近 40 个校内实训场地,设备先进、功能齐全,充分满足各专业实践教学与技能培养需求,形成了 “教、学、做”一体化的教学环境。

校园文化建设独具特色,以 “识好歹、知进退、懂感恩、守本分、有专才”为校训,坚持 “先成人后成才” 的办学理念,构建了以 “双素养、双技能、双证书” 为人才培养目标,以 “课服融通、课赛融通、课证融通”为培养路径的 “一体六翼” 融通育人模式,致力于培养德技并修、全面发展的高素质技术技能人才。
二、学校荣誉
·全国国防教育特色学校
·云南省文明学校
·云南省征兵工作先进单位
·云南省特色骨干民办高职院校
·云南省现代学徒制项目建设单位
·云南省职业院校学生管理15强案例
·云南省民办教育优秀高等院校
·安宁市“花园式”单位

三、招生专业
五年制大专招生专业:
01、机电一体化技术
02、新能源汽车技术
03、计算机网络技术
04、大数据与会计
05、建筑室内设计
06、口腔医学技术
四、升学渠道
应届毕业生可参加云南省招生考试院组织的普通专升本考试,考试成绩达到本科学校招生录取分数线,经云南省招生考试院投档录取,可升入云南省内有普通专升本招生计划的本科学校就读,经过两年的本科学习,学生在规定的年限内完成本科教学计划全部课程,考试合格者,颁发本科毕业证书。符合学位授予条件者授予学士学位证书。
学校在人才培养中实施分类教学,分层培养,开设专升本强化班,近几年助力4500余名学生升入省内本科高校。出国留学渠道畅通,搭建面向南亚东南亚等的国际学历提升平台。学校“以赛促教、以赛促学”,全方位指导学生参与省级以上职业技能大赛等项目,已获得免试专升本入学人数达150余人,促进学历提升,综合素质、专业技能全面发展。
五、云工资助
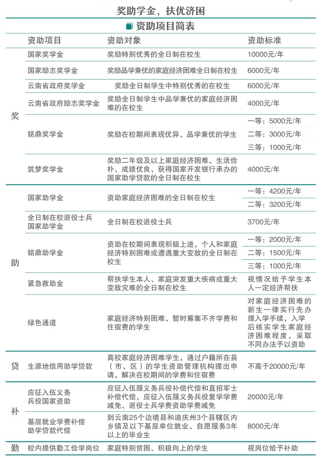
“不让任何一个学生因为家庭经济困难而辍学”是云工对学子最温暖的承诺学校高度重视经济困难学生的资助工作。为鼓励和鞭策学生向就业竞争力强、综合素质高、专业能力强的方向进步发展,让特殊困难学生获得帮助从而走出逆境,安心学习,懂得感恩,回报社会,除国家划拨的专项资助资金外,学校每年还设立了“铭鼎奖学金、助学金、紧急救助金”,在校期间符合条件的学生都可以申请,形成了以奖、助、贷、补、勤为一体的学生奖助体系。近4年发放国家及学校奖、助学金累计31245人次,资助金额5971.54万余元。奖学金、助学金、生源地信用助学贷款情况如下图所示。

云工资助项目表

六、就业创业
学校实施“一生一档”就业服务机制,强化学生“入学即就业”的,学校搭建“公共人才校园管理及服务,让学生形成清晰“职业画像”服务工作站”“高校毕业生校园服务站”等校政服务平台,开拓企业资源,落实重点群体就业帮扶“一对一”帮扶责任制,提升毕业生就业满意度及就业质量。学校对学生实施“三创合一”创新创业教育模式,在近几年各级各类就业创业比赛中取得国赛奖项4项,省市级奖项172项“优秀组织奖”4项。学校是云南省认定的“省级校园创业平台”,学校承担了全国高校就业创业指导课程特色教材建设项目并参与多项全国高校就业创业特色教材课题研究。学校主编的创新创业类教材获得云南省高等职业院校创新创业示范课程项目,此外,学校的《以“三创”改革为抓手推进民办高职院校创新创业教育工作改革的研究与实践》项目荣获云南省教学成果奖一等奖。
1、就业去向广
近三年毕业去向落实率保持在93%以上。学校依托“互联网+就业”信息平台,吸纳用人单位3000余家,精准推送招聘信息3200余次,推荐就业岗位26000余个。
2、专业匹配度高
我校毕业生就业职业流向与专业匹配度高,近三年我校毕业生的工作与专业相关度约67%。
3、就业渠道多
学校通过采用“线上+线下”相结合的方式,组织综合校园双选会和专场招聘会以及在就业信息平台发布招聘信息,超70%毕业生通过学校渠道实现就业。
4、就业满意度好
2024年就业满意度约为84%,就业满意度分别为工作氛围(88.0%)、工作内容(87.1%)、职业发展空间(83.7%)、薪酬福利(79.1公众@09jpgB)生对初入职场的岗位和工作内容等方面均比较认同。
七、缤纷校园 青春绽放
吃在云工: 食堂汇聚川、粤、鲁、湘等各地美食,是舌尖上的享受与思想交流的天地。

住在云工: 现代化学生公寓舒适温馨,配套设施完备,24小时安保,管理优秀,社区活动丰富,让你感受家一般的温暖与安全。

动在云工: 专业健身房、田径运动场、网球场、篮球场、乒乓球馆、羽毛球馆等设施一应俱全,丰富的体育课程与活动,助你强健体魄。

学在云工: 70余个校内实习实训室、62万余册图书馆藏书,为专业技能学习和知识探索提供坚实保障。

乐在云工: 多彩社团活动、特色校园文化(如礼仪教育)、高规格赛事参与(如中国网球巡回赛),让你的才华与魅力尽情绽放。

八、参军报国
学校以国防教育特色学校为基础,深入推动大学毕业生参军入伍。2017年,学校莹获国家级“国防教育特色学校”荣誉称号,2016年一2018公众每17JjPg年连年卡工作先进单位”。2021年荣获安宁市“征兵工作先进单位”。主要成绩的取得得益于通过多形式、多途径开展国防教育活动,始终以“强健学生意志体魄、增强学生国防和忧患意识、提高学生综合素质”为目标。学校着力构建“三抓四到位”征兵工作格局,加大宣传教育力度,实现了征集数量和质量的“双提高”
伴随征兵政策调整、征集主体变化,学校始终站在立德树人、人才强军的战略高度,锐意进取,主动作为,用心用情,做好各项征兵工作。学校已连续8年超额完成征兵任务数,做到“零”退兵。征集数量、毕业生占比逐年突破历史,征兵质量稳中求精、征集数量稳中增长的良好发展态势。

九、报考指引
1、招生层次:五年制大专
2、招生对象:初中毕业生
3、报名方式:支持电话咨询报名、QQ 微信咨询报名、网上报名、填报志愿报名以及前往招生办现场报名。
选择云南工程职业学院,就是选择一个拥有优质专业、特色鲜明、环境优美、管理规范、就业前景广阔、并能实现军旅梦想的成长平台!2025年金秋,魅力云工,邀你同行,共筑美好未来!
联系电话:0871-63555552 15288299097(微信同号)
联系人:钱老师 何老师 报名咨询QQ:452100076
注:以上图片均来源于云南工程职业学院